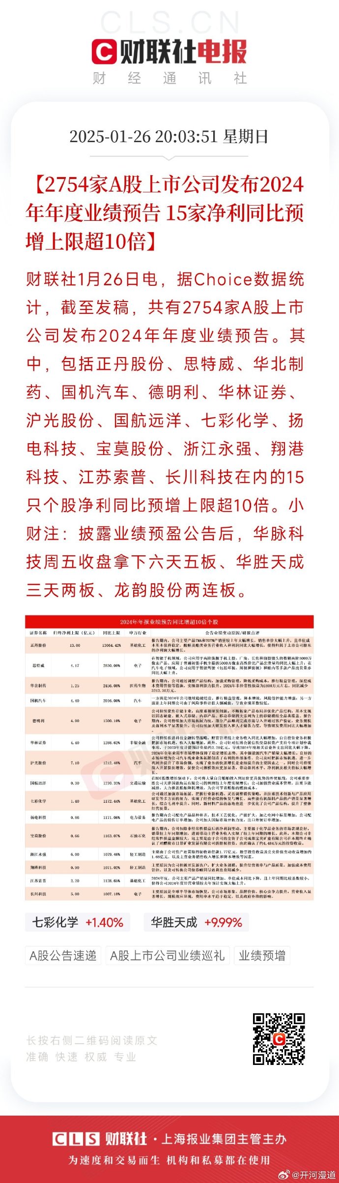
多家光模块上市公司2024年业绩预喜
1月22日晚间,上海剑桥科技股份有限公司(以下简称“剑桥科技”)发布业绩预增公告称,得益于宽带接入、无线接入和高速光模块三大核心业务的增长,公司预计2024年度实现归属于上市公司股东的净利润为1.52亿元至1.7亿元,同比增长59.97%至78.91%。

图片来源于网络,如有侵权,请联系删除
除剑桥科技外,A股市场多家光模块行业上市公司2024年业绩表现同样亮眼。业内人士认为,在AI(人工智能)产业的持续推动下,光模块产品迭代升级速度将加快,行业未来有望继续保持快速增长态势。

图片来源于网络,如有侵权,请联系删除
得益于算力需求

图片来源于网络,如有侵权,请联系删除
Wind资讯数据显示,在Wind光模块指数成分中,共有17家相关上市公司。截至1月23日,已有7家公司发布了2024年业绩预告。其中,包括成都新易盛通信技术股份有限公司、苏州天孚光通信股份有限公司、深圳太辰光通信股份有限公司和剑桥科技在内的4家公司预计2024年净利润同比增幅上限都超过了75%。
从2024年三季报数据来看,上述17家公司中,有11家公司2024年前三季度营业收入和归母净利润实现了同比双增长。
光模块行业在2024年的良好表现,很大程度上得益于AI算力需求的持续攀升。资料显示,光模块是进行光电和电光转换的光电子器件。随着AI技术不断突破以及各地数据中心建设的提速,市场对数据存储和传输的需求激增,高速光模块产品也因此迎来巨大的市场需求。市场研究机构Yole Group认为,2024年,在数据通信细分领域,AI产业驱动的光模块市场需求将同比增长45%。
集邦咨询顾问(深圳)有限公司分析师王伟儒向《证券日报》记者表示,从整体来看,光模块产业规模将持续维持增长态势,预计随着2028年至2030年超大规模资料中心的陆续普及,光模块相关产品的供货数量也将达到高峰。
技术快速迭代
随着AI产业的迅猛发展,光模块产品迭代升级的速度明显加快,1.6T高速光通信时代正加速到来。
据Yole Group分析,自2022年起,云计算提供商开始逐步引入800G光模块产品。2024年,800G光模块实现大规模出货。2025年有望成为更高速率1.6T光模块的商用元年,新一轮光模块迭代周期或加速开启。
今年1月10日,中际旭创股份有限公司表示,公司的1.6T光模块产品将在2025年开始逐季上量。预计2026年至2027年是1.6T光模块产品的上量阶段。在此之后,市场会逐渐迭代到3.2T光模块产品。
“从技术迭代来看,光模块的更新迭代周期约为3年到5年。400G光模块的增量于2019年开始显现,海外云服务商部署时间比国内厂商更快,预计到2025年,当交换机速率达到102.4Tb/s时,1.6T光模块的需求也将有望得到进一步释放。”九方金融研究所行业研究员杨清洪在接受《证券日报》记者采访时如是说。
王伟儒认为,从全球1.6T光模块收发器预估出货量来看,预计将从2024年的约270万个收发模组增长至2025年的约420万个,年增长率为55.6%,其主要驱动因素在于超大型语言模型的快速发展和市场需求。
(责任编辑:张紫祎)
优选财经网