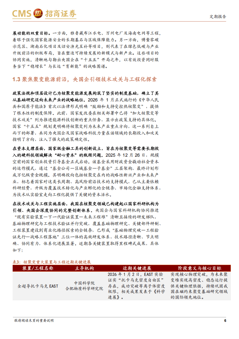
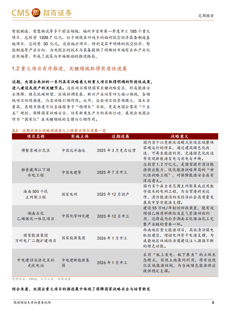
证监会:抓紧研究谋划“十五五”资本市场战略任务重大举措
10月28日,中国证监会副主席李超在科创板科创成长层首批新注册企业上市仪式上表示,科创板科创成长层迎来首批新注册企业上市,标志着资本市场服务科技创新和新质生产力发展迈出了新的坚实步伐。

图片来源于网络,如有侵权,请联系删除
李超介绍称,自2018年11月宣布设立科创板并试点注册制以来,中国证监会与市场各方共同推动科创板从无到有、从小到大,市场运行稳健向好,市场功能稳步发挥、品牌效应加快显现,科创板改革效益日益凸显,引领带动全市场基础制度持续完善,有力支持了一批集成电路、生物医药等领域的高科技企业,服务科技创新的能级正加快提升。

图片来源于网络,如有侵权,请联系删除
李超表示,去年以来,证监会相继推出“科创板八条”“并购六条”等重大政策措施。今年6月实施的科创板“1+6”改革总体进展顺利,设置科创板科创成长层,引入开展资深专业机构投资者、预先审阅等制度试点平稳推进,相关案例有序落地。

图片来源于网络,如有侵权,请联系删除
“希望科创板公司用好用足改革政策,完善公司治理,提升发展质量和投资者回报;希望行业机构进一步提升专业能力和执业质量,更好服务实体企业和投资者;希望上交所坚守科创板硬科技定位,加强监管,优化服务。”李超说。
李超表示,中国证监会将深入贯彻落实党的二十届四中全会重大部署,抓紧研究谋划“十五五”时期资本市场战略任务和重大举措,牢牢把握防风险、强监管、促高质量发展工作主线,坚定不移走中国特色金融发展之路。以深化资本市场投融资综合改革为牵引,全面推进实施新一轮资本市场改革开放,持续增强我国资本市场的包容性、适应性和吸引力、竞争力,更好服务“十五五”发展目标和金融强国建设。
(责任编辑:王晨曦)
优选财经网